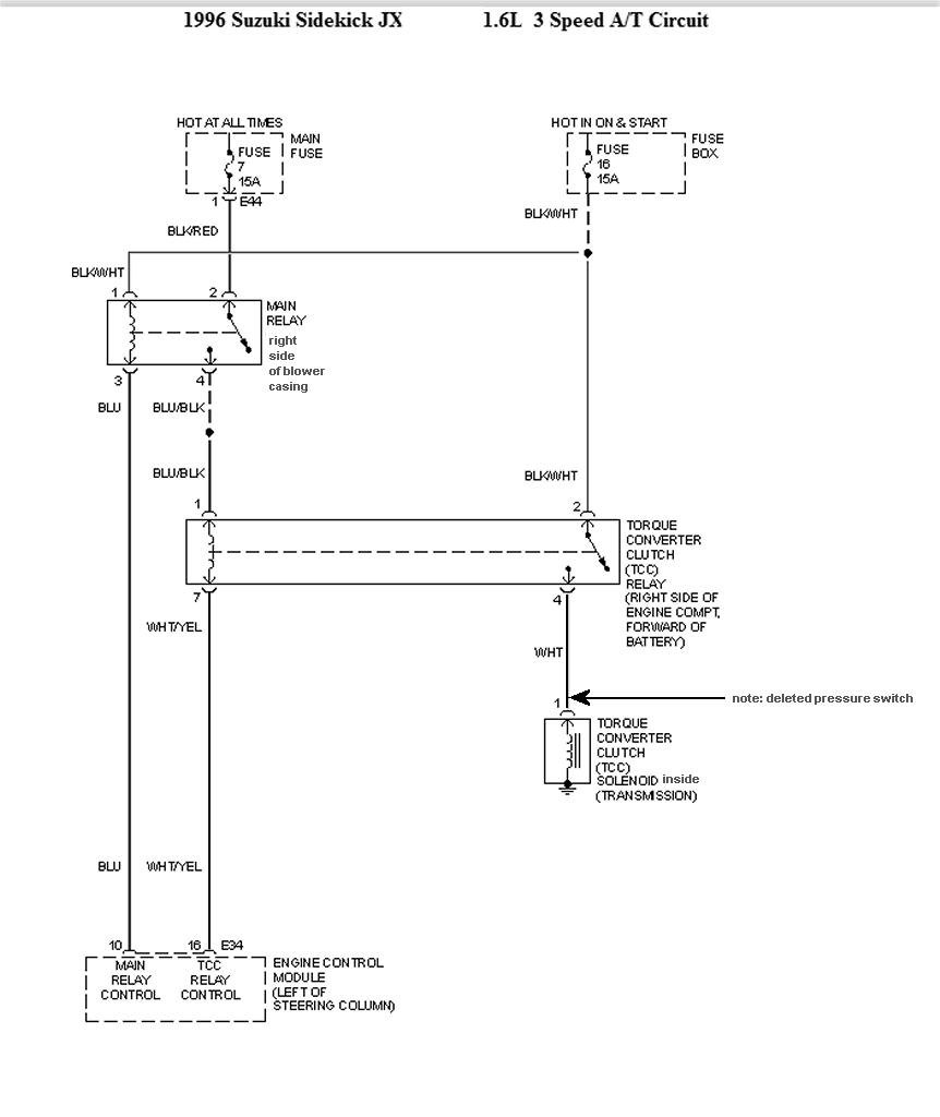
Suzuki Sidekick 3L30 TRANSMISSION
Image 11 of 17
Home
PREV
Thumbnails
NEXT
Torque Converter clutch lockup , electrics. via ECU/PCM and the lockup is defeated at heavy throttle or up hills and coasting. the later years the PCM drives the solenoid with no relay, 1997? i think.